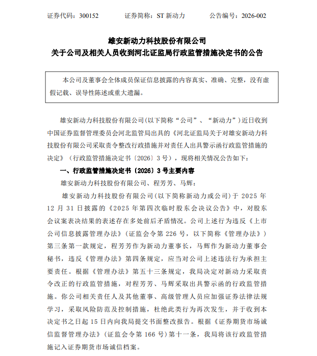
雄安新能源科技股份有限公司(300152.SZ)及公司董事长程芳芳、董事会文书马辉于2026年1月19日收到深圳证券往复所创业板公司管束部出具的监管函(创业板监管函〔2026〕第12号)。监管函指出,公司在信息败露方面存在非法举止,联系职守东说念主未能实践悉力守法义务。

左证监管函施行,深圳证券往复所发现公司于2025年12月31日败露的《2025年第四次临时推进会有蓄意公告》中,联系推进会议案的表决后果存在多处前后表述不一致的情形。
上述举止违背了《创业板股票上市王法(2025年改良)》第1.4条、第5.1.1条的规矩。公司董事长程芳芳、董事会文书马辉算作联系职守东说念主,未能实践悉力守法义务,违背了《创业板股票上市王法(2025年改良)》第1.4条、第5.1.2条的规矩。
深交所条目公司及联系职守东说念主充分神爱上述问题,吸取训戒,实时整改,根绝相同问题的再次发生。同期请示,上市公司必须按照国度法律律例和往复所王法,厚爱实时实践信息败露义务,董事会合座成员必须保证信息败露施行信得过、准确、圆善,莫得无理纪录、误导性述说或时弊遗漏,并就其保证承担个别和连带的职守。
公开府上露馅,公司是一家集节能点燃、水利及水环境惩办、危废处理、固废玷秽物处理、热电联产、热能工程、烟气惩办等业务于一体的环境玄虚惩办平台公司。
ST新能源2025年三季度功绩敷陈露馅,2025年前三季度,公司交易收入1.55亿元,同比下滑18.28%;包摄于上市公司推进的净利润损失723万元。
弃世1月20日9点46分万博manbext体育官网,ST新能源的股价2.18元/股,总市值16亿元。(《搭理周刊-财事汇》出品)